预判价格的逻辑失灵了。
文|雪豹财经社 王亚骏
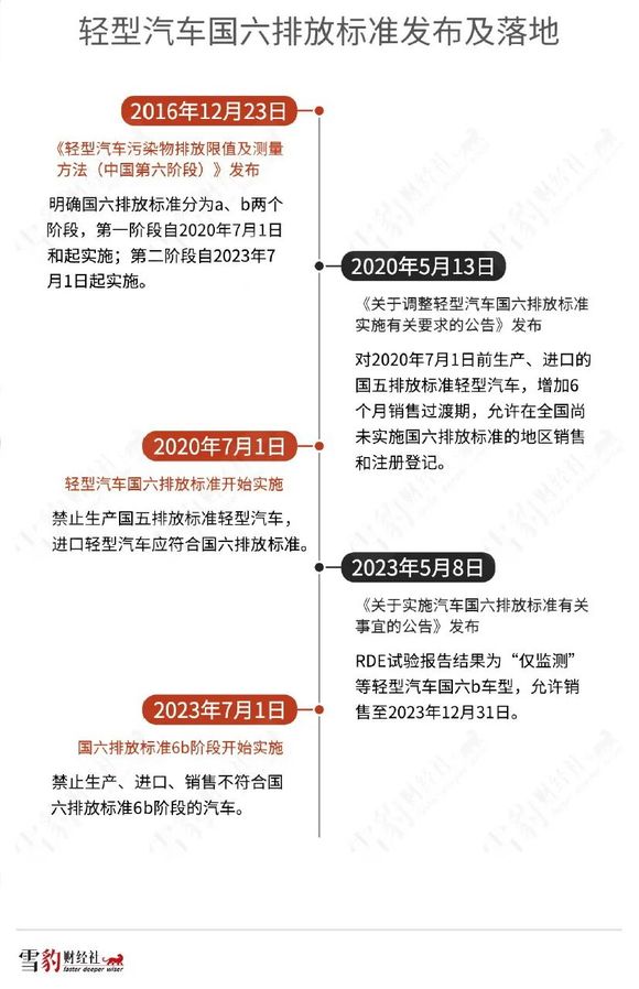
还有不到一个月,国六a车型的大潮将彻底退出历史舞台。这个让4S店头疼的消息,却正在成为二手车商们试图抓住的一线商机。
据全国工商联汽车经销商商会数据,部分经销商仍然有相当数量的国六a车型库存,有的甚至占现有库存的三分之一左右。为了清库存,经销商会将难以出售的国六a车型提前上牌,以“包牌包税准新车”(下称“准新车”)的形式出售给二手车商。
这为近年来处境日益艰难的二手车商们,带来了难得的新机遇。 二手车商通常能够以较快的速度将准新车卖出,以获得差额利润。在这个过程中,吸引车商的不仅仅是差价,还有准新车易于出售带来的高周转率。
但这门生意并非全无风险。新车价格的波动将直接影响准新车的盈利能力,但接下来新车价格的走势,谁也不敢打包票。这意味着,二手车商以往预判价格的逻辑正在失灵。
有人对此敬谢不敏,有人密切关注但暂时按兵不动,还有人小心翼翼地试图找到平衡点。他们赚到钱了吗?

“现在库存体量达到50辆车的同行,都在找准新车。”在辽宁省朝阳市做了12年二手车生意的钱诚(化名)告诉雪豹财经社,这已是当地市场的普遍情况。
钱诚现在的库存是200辆,为应对市场变化,他也正在加紧准备自己的“寻车方案”。异地车源是核心,他根据以往的经验,列了一份异地车源的“黑白名单”。
在这份名单中,“黑名单”的代表之一是南京的日系车经销商:南京的日系准新车售价较高,二手车商不容易赚差价。武汉的东风经销商则是白名单中的重点,因为武汉是东风的大本营,经销商较多且竞争激烈,容易低价收购准新车,赚的自然就多。
锁定目标后,钱诚开始一家一家地给白名单中的经销商打电话,询问价格区间和车型亮点。
收异地车源还得考虑运输成本。“从南方拿车的话,运到东北要10到15天”,计算加上运输成本后能否盈利,是他做出进货决策前的最后一个环节。
一位二手车商告诉雪豹财经社,他从今年4月初便开始寻找准新车,眼下,这项工作占了他全部工作时间的三分之一。
在这场交易中,4S店也有自己的帐要算。 一位车企销售部门的管理层告诉雪豹财经社,4S店更倾向于赶在7月1日前把国六a库存车降价卖给个人客户,只有这个价格明显低于二手车商的出价时,才会考虑把库存车当作准新车卖给二手车商。因此,4S店卖给二手车商的,通常都是在当地滞销的车型。
某二手车行运营负责人刘义(化名)向雪豹财经社表示,4S店还会将待出售的车型发布到朋友圈或挂到拍卖网站上,“能卖10万的车挂11万”,如果卖不动,才会将价格逐步调低。
即使达成交易,二手车商能从准新车上获得的利润也算不上丰厚,“从4S店拿的一手车源,30万元的车,1万元的利润空间也很难保证。”刘义告诉雪豹财经社。
2019年排放标准由国五升级到国六a时,钱诚的二手车生意并没有受到太大影响,客户也只有约三成的人知道国六a。但今年5月后,知道国六b的客户至少有八成
在他看来,短视频和直播平台的普及加速了国六b排放标准的传播,“一打开抖音和快手,给我推的很多是有关国六b的内容”。
让他苦恼的是,不少潜在客户在看过这些内容后,都成了“等等党”,开始持币观望。5月之前,钱诚每个月能卖出大约100辆二手车,但5月的销量只有以往的一半,“客户可能说不清国六b是什么,但都觉得,它来了二手车就会降价”。
他们的观望不无道理:如果准新车涌入了二手车市场,的确会挤压长车龄二手车的价格。 与其承受冲击,不如拥抱变化。钱诚由此萌生了收购准新车的想法,并很快付诸行动。
与车龄较长的二手车相比,准新车不存在有过几任车主、是否发生过事故、行驶里程数等与价格密切相关的问题,能够以更快的速度售出。
对二手车商而言,周转率与盈利能力息息相关:周转率越高,则回笼资金越快、库存成本越低、盈利越多。“二手车就是一门经营周转率的生意。”一位从业者向雪豹财经社表示。
钱诚从南方收购来的准新车在到达他的车行后,通常5~10天便能售出,而从当地收购的二手车需要15天。准新车的售后保养都是由当地4S店负责,也减少了他的售后服务成本。
不过,收购准新车对二手车商的体量有一定要求。一家位于五线城市、库存长期在七八辆左右的二手车商告诉雪豹财经社表示,他不关注准新车,因为每次只要一二辆的话,达不到4S店的起送标准。
面对准新车这块蛋糕,有20年二手车从业经历的于均并没有出手的意愿。
他认为,现在并非出手的最好时机,因为第一批车的价格通常比较高。况且,现在收购准新车并非全无风险,因为新车的价格并不稳定。
新车价格的波动将直接影响准新车的盈利能力。“新车价格坚挺的话,准新车还有点盈利空间;一旦新车降价,准新车就可能面临亏损。”于均告诉雪豹财经社。
3月,东风系的大幅度降价点燃了燃油车价格战。中国汽车流通协会信息部副主任陆广智曾表示:“今年3月新车大幅降价,对二手车产生比较大的影响,部分车型甚至出现了新车价格低于二手车收购价(的现象),导致很多二手车经销商出现比较严重的亏损。”
于均打算按兵不动,继续观察新车的价格走势,如果仍有很大的下行风险,就不打算购进准新车了,“这只是我们的补充业务”。
与于均同年投身二手车行业、现已转型为二手车商培训讲师的王萌认为,新车市场价格趋势已经难以预测,今年的降价潮没有固定规律,二手车商以往预判价格的逻辑正在失灵。
“Model3降价会影响奔驰C级准新车的销售,但谁能确定特斯拉未来降不降价?”
此外,得到半年销售宽限期的“国六b非RDE车型”,也会压低准新车的价格,“这批车谁知道厂家会打几折甩货”,王萌告诉雪豹财经社。
钱诚也清楚其中的风险。他试图计算出一个进货数量的安全区间,以防造成滞销和亏损,“新车和准新车的走势都很难看清,要拿多少车还得评估”。