重组胶原蛋白行业的规定越来越完善。
图片来源:pexels-Monstera
文|聚美丽 小栗子
近日,国家药品监督管理局医疗器械技术审评中心发布了《重组胶原蛋白创面敷料注册审查指导原则》(下文简称《创面敷料导则》)和《重组人源化胶原蛋白原材料评价指导原则》(下文简称《原材料导则》),进一步规范了重组胶原蛋白原材料和创面敷料的管理。
这里需要指出的是,《原材料导则》主要针对医疗器械用重组人源化胶原蛋白原材料的评价提供方法,而《创面敷料导则》则适用于第二类医疗器械管理的重组胶原蛋白创面敷料。
目前,在医美和化妆品行业,不少产品都有运用重组人源化胶原蛋白,这两项指导原则对医美用医械类产品有着规范性作用,对添加了重组人源化胶原蛋白的化妆品也有一定指导意义。
《原材料导则》全文主要分为前言、评价要点、参考文献3个部分。
前言中指出,该文件中的重组人源化胶原蛋白是指“由DNA重组技术制备的人胶原蛋白特定型别基因编码的全长或部分氨基酸序列片段,或是含人胶原蛋白功能片段的组合。”
相比《重组胶原蛋白生物材料命名指导原则》中的另外两类胶原蛋白,这也是医美和化妆品领域最为常见的重组胶原蛋白类型。
《原材料导则》的评价要点部分在重组人源化胶原蛋白原材料性能研究、材料免疫学安全性研究、材料生物学风险评价、稳定性研究与直接接触性容器/材料研究共4个方面给出了评价方法参考。
对于化妆品行业而言,聚美丽记者整理了以下3个要点供读者参考:
1、在性能研究方面,文件指出:
对原材料需参考相关行业标准进行必要的鉴别、纯度和杂质等分析,可采用不同的分析方法对原材料的分子量、等电点、氨基酸序列、各种翻译后修饰进行充分鉴定,并进行相应的检测,以确认终产物具有拟宣称的原材料构象、聚集状态、降解状态及胶原蛋白高级结构。
众所周知,蛋白质的生物活性或功能与其结构息息相关,故重组人源化胶原蛋白的结构特征对其活性有着重要影响。
《原材料导则》在结构表征的检测分析上,也提供了一些参考方法,如在三螺旋结构分析和纤维质量/多孔网状结构表征方面。

图:三螺旋结构分析方法
2、对生物学功能评价方面,《原材料导则》中表示:
“可通过评价细胞-胶原蛋白相互作用来评价重组人源化胶原蛋白的生物学功能。细胞增殖、分化、黏附性、迁移或移行评价方法可参考YY/T 1849《重组胶原蛋白》。”
“需检测材料与细胞之间相互作用及其引导细胞基础响应的性能。细胞响应的参数包括细胞形态、面积和体积,均可通过二维(2D)或三维(3D)图像技术可视化评价,还包括存活率、增殖率、程序化凋亡以及迁移。”
3、胶原蛋白的稳定性一直也是生产过程中需要关注的点,文件中表示:

图:截自《原材料导则》
《创面敷料导则》则主要包括适用范围和注册审查要点两方面。在适用范围中,明确表示:
“本指导原则适用于按第二类医疗器械管理的重组胶原蛋白创面敷料,其结构组成中含有重组胶原蛋白成分(不包括动物组织提取的胶原蛋白成分),用于非慢性创面及其周围皮肤的护理。产品中所含成分不具有药理学作用,不可被人体吸收。对产品分类和属性不明确的,需申请产品的分类和属性界定。”
而注册审查要点则包含监管信息、综述资料、非临床资料、临床评价资料、产品说明书和标签样稿共5方面,也有以下2点值得读者注意:
1、产品名称的材料部分统一为“重组胶原蛋白”,如重组胶原蛋白凝胶敷料、重组胶原蛋白创面敷贴等。除非有充分资料证明重组胶原蛋白原材料的结构特征等能够给申报产品功能带来额外获益,产品名称不区分具体材料特征。
2、在综述资料的产品描述中,该指导原则对产品的结构组成和型号规格都作出了规定:

近几年重组胶原蛋白的这阵风伴随合成生物学,在医美和化妆品行业掀起了不小的浪潮,有不少人认为,重组胶原蛋白或将成为下一个像透明质酸这样现象级的原料。
据弗若斯特沙利文数据预测,2022-2027年,我国重组胶原蛋白产品的市场规模将以42.4%的复合年增长率从185亿元增至1083亿元。
逐渐扩大的市场规模使得众多企业纷纷入局,巨子生物、锦波生物早有布局,华熙生物也将胶原蛋白视为继透明质酸之后的第二大战略性生物活性物。
伴随着市场规模的扩大和入局者的增多,行业难免会出现虚假宣称、概念添加等乱象。为进一步规范胶原蛋白市场,国家药监局近两年也颁布了一些相关规定,对重组胶原蛋白生物材料命名、产品监督管理及质量控制等作出规范要求。
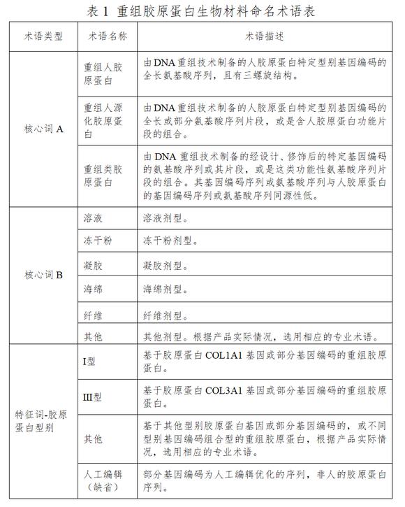
2021年3月,国家药监局发布《重组胶原蛋白生物材料命名指导原则》,其中提到重组胶原蛋白生物材料名称由核心词和特征词组成,按“特征词(如有)+核心词(A+B)”结构编制。

图:截自《重组胶原蛋白生物材料命名指导原则》
2022年1月13日,国家药品监督管理局又发布了《重组胶原蛋白》(YY/T 1849-2022)行业标准,并已于2022年8月1日正式实施。该标准规定了重组胶原蛋白的质量控制要求、检测指标及其检测方法等,适用于作为医疗器械原材料的重组胶原蛋白的质量控制。
2023年1月28日,国家药监局发布公告称,YY/T 1888-2023《重组人源化胶原蛋白》医疗器械行业标准目前已审核通过,并将于2023年7月20日实施。

图:截自国家药监局
再加上此次2项指导原则的发布,我们可以发现,国家监管部门对于重组胶原蛋白领域的规定趋于细分和完善,这也反向说明了国内企业对于重组胶原蛋白的开发研究进入了快车道,应用场景越来越多。
未来,重组胶原蛋白行业发展趋于规范的同时,也意味着行业的门槛越来越高。
信息来源:国家药监局、《重组胶原蛋白创面敷料注册审查指导原则》、《重组人源化胶原蛋白原材料评价指导原则》