梁稳根退居幕后,三一集团将实行轮值董事长制

唐修国、向文波担任该集团轮值董事长。其中,今年5月15-11月15日,由向文波担任。

 |  马悦然
图片来源:图虫创意

图片来源:图虫创意

界面新闻记者|马悦然

继去年卸任三一重工(600031.SH)董事长后,梁稳根再辞任三一集团董事长。

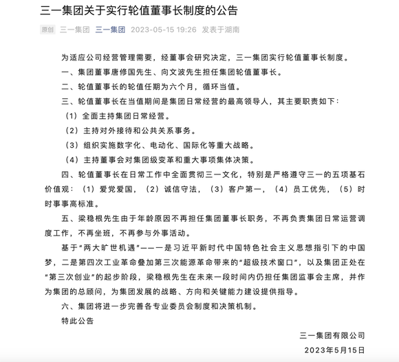
5月15日晚,三一集团公众号发布公告称,为适应公司经营管理需要,经董事会研究决定,三一集团实行轮值董事长制度。集团董事唐修国、向文波担任该集团轮值董事长。

5月16日,三一集团再发公告,2023年5月15日-2023年11月15日期间,由向文波担任当值轮值董事长。

轮值董事长的轮值任期为六个月,循环当值。当值期间,轮值董事长将成为三一集团日常经营的最高领导

公告显示,梁稳根由于年龄原因不再担任集团董事长职务,不再负责集团日常运营调度工作,不再坐班,不再参与外事活动。

三一集团称,集团正处在“第三次创业”的起步阶段,梁稳根在未来一段时间内仍担任集团监事会主席,并作为集团的总顾问,为集团发展的战略、方向和关键能力建设提供指导。该公司也将进一步完善各专业委员会制度和决策机制。

图片来源:三一集团公众号

梁稳根出生于1956年12月,现年66周岁。1986年,梁稳根下海创办涟源特种焊接材料厂,即三一集团前身。1991年,企业更名为湖南三一集团有限公司,梁稳根担任董事长。

梁稳根 图片来源:三一集团公众号

三一集团目前拥有三一重工、三一重能(688349.SH)、三一国际(00631.HK)三家上市公司。其中,三一重工是三一集团的核心,聚焦工程机械产品。

2003年,三一重工在A股上市,也成为行业第一家民企上市公司。2010年,工程机械行业需求爆发性增长,次年,梁稳根在胡润排行榜上以700亿元的身家成为中国首富,同年还成为福布斯2011年中国富豪榜首富。

截至2022年,三一重工已经连续12年蝉联中国挖掘机销量冠军,大型挖掘机等11类主导产品在国内市场份额第一。

去年1月19日,三一重工公告,该公司董事会已同意梁稳根辞去董事长、董事会专门委员会职务,选举向文波、俞宏福分别担任公司董事长、副董事长,并聘任俞宏福担任公司总裁。

彼时,三一重工表示,梁稳根希望将更多精力投入到三一的未来战略转型。

梁稳根当时同时辞去的职务,还包括三一重工董事会战略委员会主任委员、薪酬与考核委员会委员、提名委员会委员。

梁稳根、唐修国、向文波为三一集团的一致行动人。

向文波出生于1962年,此前长期担任三一重工总裁。2007年7月起,他开始担任三一重工总裁兼副董事长,至今已超过12年。

唐修国于1963年出生,1983年毕业于中南大学,为三一集团主要创始人之一,在机械行业拥有逾29年经验。1992-1997年,唐修国担任三一重工副总经理;1997-2002年,担任该公司常务副总经理。目前,唐修国主要负责三一集团的业务运营及策略规划。

俞宏福同在1962年出生,2006年加入三一重工,此前为三一重机董事长。在加入三一前,俞宏福曾担任阿特拉斯工程机械有限公司总经理、中国工程机械工业协会挖掘机分会副秘书长等职务,拥有超过28年的机械行业经验。

今年2月,在三一集团举行的第37个三一节表彰晚会上,梁稳根谈到该公司的三次创业。

对于第三次创业的目标,梁稳根称,要实现“333、366”目标:即3000亿销售额、3万名工程师、3000名工人;工程机械、港口机械、煤机矿车成为世界第一,风能装备、新能源商用车、石油装备、电池装备、氢能装备、光伏装备成为中国第一,工业互联网、动力电池、光伏产业、建筑工业化、环保装备、投资协同实现破局。