随着中国经济的不断发展与转型,“中国制造”也必然向“中国智造”转型,矿山机械也已经由价格竞争逐渐演变到研发竞争,当今破碎机、磨粉机等矿山机械设备的发展趋向是大型化、数字化、智能化和生态化。
中国选矿设备现状
中国的选矿机械制造企业普遍存在规模小、布局散,低端产品与中高端市场混合销售的特点。而且低端产品主要依靠价格竞争,中高端产品则依靠设备性能和服务拓展市场空间。
虽然中国本土制造的大型振动筛、压滤机、卧式离心机、分级旋流器等产品已经达到了世界一流水平。但是,整体而言,中国本土的选矿装备水平距离世界一流水平还有一定的差距;研发投入占销售总额也远低于世界一流的设备制造公司,比如:芬兰美卓矿机(Mesto)每年投入到技术研发的成本占当年销售额的5%左右。
国内方面,新建的中高端选矿项目更青睐国外品牌。有远见的主要国外品牌,多数已经在中国设厂,极大的降低了制造成本,并成功规避了进口关税;缩小了与国产品牌的价格差距。最终,用户在价差不明显的时候,更青睐选择国际大品牌。
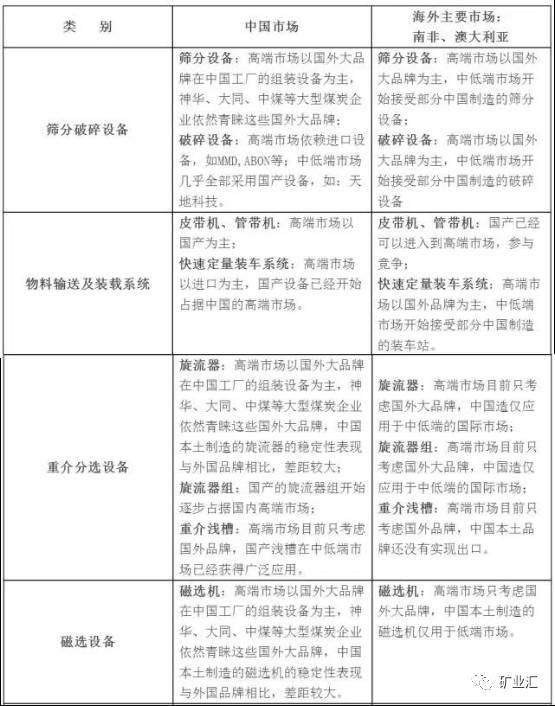
选煤设备中外市场对比


国际市场方面,中国本土制造的选矿设备只有少部分获得了国际主要市场的认可,大部分“中国造”并没有获得认可,甚至受到排斥。
其中最大的原因,就是技术薄弱——现在中国的矿山机械(包括选煤设备)正处于“仿制-自主研发”的过渡期。廉价、质量参差不齐、山寨、不正当竞争……这是崛起中的“中国制造”正在矿山机械市场上遇到的非议。
中国该如何崛起?
随着中国经济的不断发展与转型,“中国制造”也必然向“中国智造”转型,矿山机械也已经由价格竞争逐渐演变到研发竞争,当今破碎机、磨粉机等矿山机械设备的发展趋向是大型化、数字化、智能化和生态化。
1、大型化
一系列世界级矿产基地在西部地区陆续发现,我国重要矿产资源分布格局正在发生全面改变。矿山机械产品的大型化是现阶段的普遍需求,这不仅能保证稳定性,也能保证效率,更有利的节约成本。

据分析,我国已经进入矿山机械生产大国、消费大国和进口大国的行列,但是大而不强。基于当今矿山机械行业的形势,中国矿山机械企业应增强自主创新能力,加快高端矿山机械、选矿设备、破碎机设备及关键零件的研发和市场开拓,进一步提高产品质量和强化服务意识,提高全产业的综合竞争力。
2、数字化
矿山机械是技术含量和集成化很高的装备,新设备的开发中不断将人类在各领域成果融合进来,随着材料科学、制造工艺、信息技术、计算机技术的进步,每一轮产品都有新的技术注入,零部件的更新周期越来越短、新设备换代越来越快。

尤其是大型矿山机械的开发,无成熟的经验可借鉴,而又不允许设计中出现任何失误,因此必须借助多学科技术的融合,提高设计效率和设计质量,提升企业自主创新能力和市场竞争力。矿山机械在计算机技术、网络技术综合的基础上形成了数字化发展趋势。
3、智能化
自动化无人工作面开采是井下或危险环境采矿的发展方向,也是保障工作面安全开采的有效途径。综合运用采矿学、自动化技术、通讯技术、计算机科学与技术等,进行自动化无人工作面开采的基础理论研究和开发新技术、新装备,使矿山机械将向着机器人化和智能化方向发展。

矿山机械的结构健康直接影响矿山安全生产和矿工生命安全,矿山机械结构自检测及自诊断系统采用集成传感器、控制器及执行器为一体的智能结构,赋予结构健康自诊断、环境自适应,以及损伤自修复等某些智能功能与生命特征,达到增强结构安全,减轻质量,降低能耗,提高性能的目的,是未来重大矿山机械产品在线监测的方向。
4、生态化
矿山机械是消耗资源的大户、污染的源头。面向自然环境实现和谐发展,要求矿山机械“生态化”,借助各种先进技术对制造模式、制造资源、制造工艺制造组织进行不断创新,使产品在整个生命周期内不产生环境污染或环境污染最小化,资源利用率最高,能源消耗最低,最终实现企业经济效益与社会效益的协调化。

-------------------------------------------
注:本文内容来源于网络,矿业汇整理编辑。合作、咨询等相关事宜请加微信eyedongdong。