微盘赛道短兵相见。
图片:界面新闻 匡达
文|新经济e线
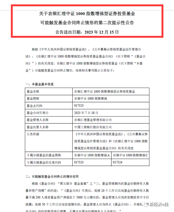
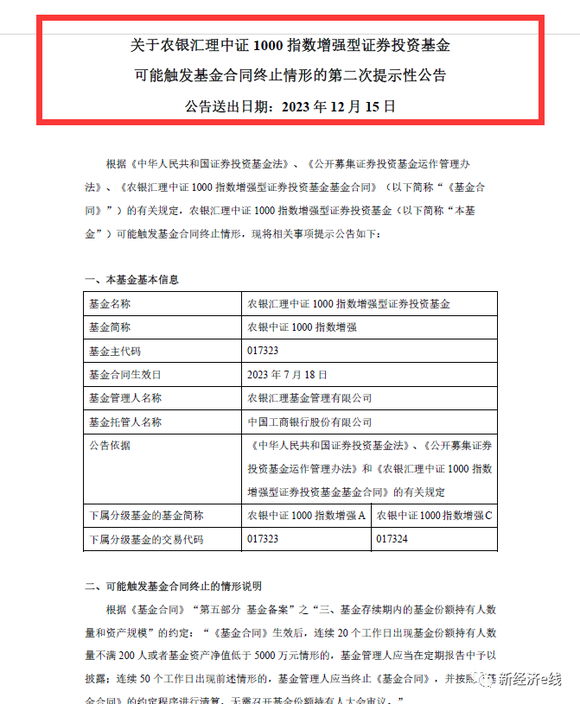
12月15日,农银汇理基金旗下农银中证1000指数增强发布第二次提示性公告称,该基金可能触发基金合同终止情形。
根据《基金合同》“第五部分基金备案”之“三、基金存续期内的基金份额持有人数量和资产规模”的约定:“《基金合同》生效后,连续20个工作日出现基金份额持有人数量不满200 人或者基金资产净值低于5000万元情形的,基金管理人应当在定期报告中予以披露;连续50个工作日出现前述情形的,基金管理人应当终止《基金合同》,并按照《基金合同》的约定程序进行清算,无需召开基金份额持有人大会审议。”
若截至2023年12月28日日终,本基金基金资产净值连续50个工作日低于5000万元,本基金将触发《基金合同》中约定的基金终止条款,并按照《基金合同》的约定程序进行清算,无需召开基金份额持有人大会审议。
新经济e线注意到,实际上,农银中证1000指数增强刚于今年7月18日才成立,迄今尚不足5个月时间。彼时,该基金也是踩线成立,募集规模约22312.69万元。此外,农银中证1000指数增强也是农银汇理基金旗下唯一的一只指数增强产品,不料出师未捷。一旦农银中证1000指数增强最终被迫清盘的话,这意味着公司指增产品条线布局又需要重新开始。

来源:基金公告
作为农业银行控股的银行系公募机构,农银汇理基金近几来业务发展缓慢,管理规模不断跌下新的台阶。Wind统计表明,截至今年三季度末,农银汇理基金资产规模合计下降至约1631.64亿元,行业排名36/155。早在2020年四季度的顶盛时期,公司资产规模合计曾达2413.95亿元,行业排名24/146。可见,近三年时间过去,公司管理规模和行业排名均已大幅退步。
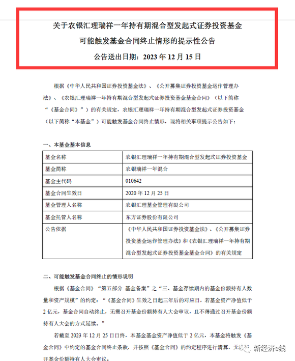
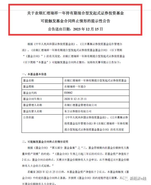
据新经济e线了解,12月15日当天,农银汇理基金旗下就2只基金提示了清盘风险,除了农银中证1000指数增强外,另一只为农银汇理瑞祥一年持有。
就可能触发基金合同终止的情形,农银汇理瑞祥一年持有在当天的公告中提示,根据《基金合同》“第五部分基金备案”之“三、基金存续期内的基金份额持有人数量和资产规模”的约定:“《基金合同》生效之日起三年后的对应日,若基金资产净值低于2亿元,基金合同自动终止,无需召开基金份额持有人大会审议,且不得通过召开基金份额持有人大会的方式延续。”

来源:基金公告
若截至2023年12月25日日终,本基金基金资产净值低于2亿元,本基金将触发《基金合同》中约定的基金合同终止条款,并按照《基金合同》的约定程序进行清算,无需召开基金份额持有人大会审议。
作为一只发起式基金,2023年12月25日为该基金成立三年的对应日。从农银汇理瑞祥一年持有历年来的规模变化情况来看,基金成立之初的募集规模曾高达11.24亿元。等到一年过后,基金规模大幅缩水至6.72亿元。进入2022年,基金规模一再下降。到2022年四季度末,其规模仅录得2.48亿元。从今年二季度开始,基金规模更是萎缩至不足2亿元。截至今年三季度末,农银汇理瑞祥一年持有仅剩下1.78亿元,较成立之初的规模骤降84.16%。
从业绩表现来看,自成立以来,农银汇理瑞祥一年持有业绩表现平平,总回报甚至跑输了同期业绩比较基准(中证全债指数收益率*80%+沪深300指数收益率*20%)。截至2023年12月15日,基金成立以来的总回报为0.94%,落后同期业绩比较基准的3.58%。
公开资料表明,自农银汇理瑞祥一年持有成立以来一直由周宇出任基金经理,历任民族证券固定收益部交易员及交易经理、民生加银基金固定收益部基金经理助理、长城证券固定收益部投资助理及投资主办。现任农银汇理基金基金经理。截至今年三季度末,周宇在管基金共计6只,管理规模合计156.72亿元。其中,管理规模最大的为农银汇理丰泽三年定开债,达81.62亿元。
就在11月,农银汇理基金旗下农银汇理品质农业于11月16日第二次提示了清盘风险。据公告称,根据《基金合同》“第五部分基金备案”之“三、基金存续期内的基金份额持有人数量和资产规模”的约定:“《基金合同》生效后,连续20个工作日出现基金份额持有人数量不满200人或者基金资产净值低于5000万元情形的,基金管理人应当在定期报告中予以披露;连续50个工作日出现前述情形的,基金管理人应当终止《基金合同》,并按照《基金合同》的约定程序进行清算,无需召开基金份额持有人大会审议。”
若截至2023年11月29日日终,本基金基金资产净值连续50个工作日低于5000万元,本基金将触发《基金合同》中约定的基金终止条款,并按照《基金合同》的约定程序进行清算,无需召开基金份额持有人大会审议。
今年以来,农银汇理基金旗下另有2只基金分别于9月16日和3月18日披露了清算报告,分别为农银金安定开债券和农银永乐3月持有(FOF)。其中,农银金安定开债券成立于2017年3月7日,基金募集规模约119599.31万元。截至2023年5月14日(基金最后运作日),基金份额净值1.2316元,基金份额总额3204.95万份,对应基金资产净值仅有3947.22万元,较成立之初缩水高达96.7%。
此外,在公司资产规模连年下缩水的同时,公司新基金发行也是断崖下降,从2021年的228.46亿元分别减少至2022年、2023年的71.41亿元、35.17亿元。
新经济e线注意到,在农银中证1000指数增强面临清盘风险的背后,近年来各家基金管理人纷纷加大了微盘赛道指增产品的布局,行业内卷不断升级。随之而来的是,面对激烈的市场竞争,农银中证1000指数增强不幸成为了“炮灰”。随着清盘倒计时日益逼近,该基金很可能成为同类产品中第一个倒下的“牺牲品”。
Wind统计显示,截至2023年12月15日,仅今年以来就有53只指数增强基金(不同份额合并)成立,合计募集规模达242.89亿元。其中,包括指数增强ETF在内,年内新成立的跟踪中证1000指数的指数增强产品就多达25只,数量占比接近半壁江山。按募集规模计,25只中证1000指数增强合计发行规模达114.46亿元,规模占比约47.12%。
按月度来看的话,自今年2月以来,每月都有中证1000指数增产品成立。从发行热度来看,今年一季度为募集高峰期,发行规模远超其他同类产品。其中,国泰中证1000增强策略ETF、西部利得中证1000指数增强、中欧中证1000指数增强、申万菱信中证1000指数增强等4只产品募集规模均超过10亿元,分别达14.58亿元、12.86亿元、12.27亿元、11.19亿元。除了西部利得中证1000指数增强为今年4月成立外,其余3只产品均成立于今年一季度。
此外,国金中证1000指数增强和易方达中证1000指数量化增强的募集规模也均超过5亿元,分别为9.39亿元和5.14亿元。相比之下,多达19只同类产品募集规模均在5亿元以下。其中,包括大成中证1000指数增强、泰康中证1000指数增强、华泰紫金中证1000指数增强等3只发起式基金在内,共计有13只中证1000指数增强产品募集规模均低于3亿元,数量占比超过五成。
在微盘赛道指增产品中,除了中证1000指数增产品外,年内还有10只中证2000指数增产品成立,合计募集规模约45.26亿元。其中,万家国证2000指数增强以11.17亿元的募集规模位居同类产品榜首,也是唯一一只发行规模超过十亿元的产品。包括中证1000指数增产品和中证2000指数增产品在内,今年来以上两类指增产品累计募集159.72亿元,规模占比高达65.76%。
整体而言,近年来,伴随着市场风格切换,量化产品逐渐崭露头角。如中证500增强、中证1000增强和主动量化的收益中位水平及前10%分位点均高于公募非量化权益产品。从指增赛道的布局来看,2020年及以前,公募多布局300增强,且在大盘行情的加持下,300增强规模增长较快。2021年,伴随着中证500走强,500增强规模增长迅猛。当前,这两类指增规模趋于稳定,均在600亿元左右,占据了指增的半壁江山。
自2022年以来,在IM推出和小盘行情的双重推动下,公募开始纷纷布局1000增强和2000增强等微盘赛道,规模均大幅提升。截至2023Q3,指数增强基金近年来数量和规模增长较快,合计分别达253只和2004.56亿元,其规模占比高达64%。对此,有业内人士认为,上述现象印证了量化产品因其天然具有分散性、投资纪律性强等特征,往往在市场回调时能表现出更强的防御性。同时也说明,量化策略或更适合中小盘行情。
另据新经济e线了解,包括指增产品在内,目前公募头部量化管理人主要分为两类,一类是2015年-2019年规模发展起来的老牌机构;一类是2021年以来后来居上的量化新锐,且多为中小型机构旗下的团队。其中,规模在100亿元以上的共计9家,50亿元-100亿元的另有12家。
微信号:netfin888